充電機充電電路有源箝位中箝位管強制關斷電路設計方案
當使用正激有源箝位,副邊自驅動同步整流充電機充電電路,在充電機輸出端帶大充電機充電電容關機下電的時,由于存在副邊整續流管的相互導通,會形成變壓器,充電機輸出電感,以及充電機輸出端外接充電機充電電容的振蕩。此時變壓器原邊開始諧振復位。(此時由于原邊箝位管驅動充電機充電電路的二極管箝位的作用,箝位管柵源級的電壓Vgs只能通過泄放電阻對地放電,放電時間由箝位管的柵源級的隔直充電機充電電容C220及瀉放電阻R13決定,使得箝位管導通一段時間。相當于此時變壓器原邊與箝位充電機充電電容串聯。)而與變壓器原邊諧振的充電機充電電容就是箝位充電機充電電容與主開關管漏源級的寄生充電機充電電容并聯的總和。原副邊的相互作用會導致充電機輸出電壓振蕩下降至零。這種下電情況可能導致后級設備的再啟動。如下圖:
充電機輸出電壓下電波形,有明顯的振蕩。
如果強制關斷箝位管,充電機輸出端的下電振蕩會改善很多。在使用LM5025做有源箝位的控制IC的充電機充電電路中,LM5025的SS端正常工作時保持為高電位。當關機下電時,SS端首先會降低,然后才會觸發LM5025內部邏輯充電機充電電路停止充電機輸出驅動信號。下述充電機充電電路主要基于此實現強制關斷箝位管的功能。
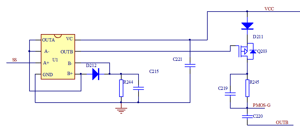
2充電機充電電路組成(原理圖):
3工作原理分析(主要功能、性能指標及實現原理):
如上圖所示。U1為雙運放的MC33072,利用其中的一個運放設置一個電壓跟隨器,用來隔離SS端與后級運放,以免后級充電機充電電路對SS造成影響。當SS降低時,運放的同相端也降低,由于二極管D212的箝位作用,使得當運放的同相端一旦低于二極管D212的管壓降時,會觸發運放的翻轉,使之充電機輸出低電平,驅動P溝道的MOS管Q203導通,為隔直充電機充電電容C220充電,使C220對地電壓迅速升高,進而箝位管Q2的Vgs電壓也迅速升高,當高于其開啟閥值-2.5V時,Q2關斷。
C221與C215用于保持運放及其反相端的電壓,使運放充電機輸出的低電平保持足夠長的時間。R244用于C215的放電,為下一次開關機做準備。D211用于隔離此充電機充電電路與LM5025的Vcc。
4充電機充電電路關鍵點波形:
以下為運放各點波形。以下CH1路均為SS電壓波形。
1)、SS與運放PIN5的波形。可以看到,由于電壓跟隨器的作用,PIN5跟隨SS變化。CH2路為PIN5波形。
2)、CH2路為PIN6(運放反相端)波形。當SS變低時,由于二極管D212的箝位作用,反相端保持為高。
3)、CH2路為箝位管Vgs波形??梢钥吹?,SS為低時,Vgs迅速升高,使得箝位管關斷。
4)、加入此充電機充電電路后充電機輸出電壓下電波形。
5充電機充電電路的優缺點
優點:可以有效的關斷箝位管,使充電機輸出電壓振蕩消失或明顯減少。
缺點:1、 此充電機充電電路應用范圍較小,僅適用與正激有源箝位并且副邊自驅動同步整流的充電機充電電路,并且控制芯片必須與LM5025類似。
2、Vcc應足夠穩定,并保持足夠的時間。
6應用的注意事項:
僅適用與正激有源箝位并且副邊自驅動同步整流的充電機充電電路,并且控制芯片必須與LM5025類似。
- 上一篇:深度解析直流穩壓電源高頻變壓器的設計原則與流程 2017/8/1
- 下一篇:直流穩壓電源數字電路與模擬電路的區別 2017/8/1
