蓄電池充電機快速充電電路圖解析
TOP1 簡易快速充電機充電電源模塊充電機充電電路模塊
采用NEC upd78F0547單片機為主控制器,通過鍵盤來設置直流穩壓電源的輸出電流,并可由液晶顯示器顯示輸出的電壓、電流值。主充電機充電電路采用運放LM324和達林頓管組成調節充電機充電電路,充電機充電電路設計合理,編程正確。除了完成題目要求外,充電機充電電路設計了步進設置功能,可設置不同的恒流和穩壓值。
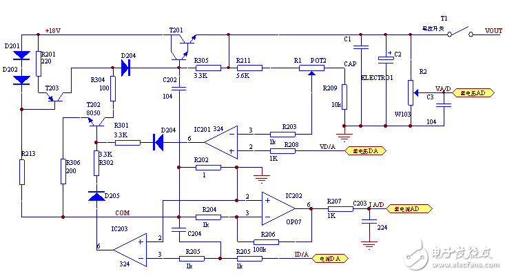
恒流、恒壓充電機充電電路:這部分充電機充電電路是整個充電機充電電路的核心部分,主要由D/A轉換充電機充電電路,恒流、恒壓調整充電機充電電路,檢測充電機充電電路組成。控制充電機充電電路輸送來的數字信號由D/A轉換充電機充電電路IC205轉換成模擬信號作為基準電壓,然后送到電壓比較器IC201的正輸入端。輸出端取樣電阻上取得取樣電壓信號送到電壓比較器IC201的負輸入端,與基準電壓比較,比較結果由IC201的輸出端反饋到T202,控制T202的導通狀態。由D201、 D202、R201、T203組成一個恒流源A,恒流值I=2Ud-Ube/R201 。T202的導通狀態影響著對恒流源A的吸收電流,從而改變恒流源A對調整管T201基極的驅動電流,穩定調整管T201的輸出值。為減小輸出紋波,調整管T201使用達林頓三極管。調整管T201基極電流由一恒流源提供,進一步減小電源電壓波動對調整管T201帶來的影響。充電機充電電路采用懸浮驅動。
電位器W103以及單片機(內含A/D轉換)組成電壓檢測充電機充電電路。W103將輸出電壓的取樣信號送單片機內部的A/D充電機充電電路進行轉換,轉換得到的數字信號由單片機處理,并由LCD顯示器顯示測量值。取樣電阻R202、IC202以及單片機(內含A/D轉換)組成電流檢測充電機充電電路。取樣電阻R202上的取樣信號送 IC202處理、送單片機內部的A/D充電機充電電路進行轉換,轉換得到的數字信號由單片機處理,并由LCD顯示器顯示測量值。
圖2.1 恒流、恒壓充電機充電電路原理圖
圖2.2 D/A轉換充電機充電電路原理圖
控制充電機充電電路:控制充電機充電電路主要由NEC upd78F0547單片機及外圍充電機充電電路、鍵盤充電機充電電路等組成。單片機接收檢測充電機充電電路傳輸來的信號,經過A/D轉換后將電壓和電流值顯示到液晶上。該充電機充電電路能夠通過按鍵設定電源的輸出電壓值和電流值,通過控制D/A芯片的設定值實現控制輸出電壓值和電流值。并根據檢測實際輸出的電流(壓)值與設定值比較后,調整D /A芯片的設定值 ,使得電源的輸出穩定、可靠。
圖2.3 CPU充電機充電電路原理圖
鍵盤充電機充電電路原理圖
顯示充電機充電電路:采用4行8列的漢字液晶屏顯示實際的設定電流值、設定電壓值、實際輸出的電流值、實際輸出電壓值。電壓分辨率0.1V。電流分辨率1mA。液晶屏能夠在設定時顯示設定的電壓和電流值。
LCD顯示充電機充電電路原理圖
電源充電機充電電路:具有2組輸出直流輸出,一組為主輸出DC18V,作為充電機充電電路的能源輸入;另一組輸出±DC 12V和DC 5V,給本電源中控制充電機充電電路、恒流(壓)調整充電機充電電路、顯示充電機充電電路等部分提供工作電源。
電源充電機充電電路原理圖
恒流輸出時,在100mA(慢充)和200mA(快充)可設置的基礎上,增加了電流值從100MA---200MA可調功能,步進為20 mA。可設置多種恒壓輸出狀態,恒壓輸出值為:10V,9V,12V。以直流穩壓電源為核心,NEC upd78F0547單片機為主控制器,通過鍵盤來設置直流穩壓電源的輸出電流,并可由液晶顯示器顯示輸出的電壓、電流值。由單片機程控設定數字信號,經過 D/A轉換器輸出模擬量,再經過運算放大器隔離放大,控制輸出功率管的基極,隨著功率管基極電壓的變化而輸出不同的電流(壓)。可穩定地實現恒壓或恒流充電機充電狀態,并在恒流輸出時可設置電流100mA慢充和200mA快充,電壓(流)波動和紋波電壓(流)小,并具有過熱保護和自動恢復功能。
TOP2 便攜式設備快速充電機充電電源充電機充電電路模塊
輸入選擇充電機充電電路模塊
輸入選擇充電機充電電路用以實現對外接供電電源的選擇,本設計中采用目前主流的USB 供電以及電源適配器供電兩種方式,以適應不同的供電環境,外接電源的供電電壓需在4.5V~6V 之間,當兩者共同存在時,適配器具有優先權,具體實現方法如圖3,分以下三種情況:
輸入選擇充電機充電電路
只有電源適配器供電,PMOS 管截止,蓄電池充電機輸入電壓經D1 降壓后,給后級充電機充電電路供電,D1 采用肖特基二極管,導通壓降約為0.3V ;只有USB 供電,PMOS 管導通,D1 用于防止USB 接口通過電阻R2 消耗電能;兩者同時存在,PMOS 管截止,電源適配器蓄電池充電機輸入電壓經D1 降壓后,給后級充電機充電電路供電。
鋰電池充電機充電管理充電機充電電路模塊
鋰電池充電機充電電路采用CN3052 鋰電池充電機充電芯片,CN3052 可以對單節鋰電池進行恒流或恒壓充電機充電,只需要極少的外圍元器件,可編程設定充電機充電電流,恒壓充電機充電電壓為4.2V。并且符合USB 總線技術規范,非常適合于便攜式應用的領域。應用充電機充電電路如圖4只需要很少的外部元件,輸出電壓4.2V,精度可達1% ,CE 為芯片使能端,高電平有效。綠色LED 用于指示電池是否處于故障狀態,紅色LED用于指示是否處于充電機充電狀態。本設計中TEMP 管腳接到地,未使用溫度檢測功能。R4 用于設定恒流充電機充電電流。設計中R4 為10KΩ,充電機充電電流為180mA。
鋰電池充電機充電管理充電機充電電路
電池輸出穩壓充電機充電電路模塊
因鋰電池電量不同時,輸出電壓可在大約3.5~4.3V之間變動,采用低壓差線性穩壓器(LDO)對電池輸出電壓進行穩壓,經穩壓后輸出恒定的3.3V 電壓,本設計采用TPS76333 穩壓芯片,只需極少的外圍元件,使用方便,此穩壓芯片最大可輸出150mA 電流。充電機充電電路圖如圖5所示。
電池穩壓充電機充電電路
外接電源穩壓充電機充電電路模塊
因電池供電時,經LDO 充電機充電電路穩壓后,輸出電流有限,當有外接電源時,穩壓方式采用SPX1117-3.3V 穩壓器進行穩壓,輸出電流可達800mA。交流電經過整流可以變成直流電,但是它的電壓是不穩定的:供電電壓的變化或用電電流的變化,都能引起電源電壓的波動。要獲得穩定不變的直流穩壓電源,還必須再增加穩壓充電機充電電路。充電機充電電路圖如圖6 所示。
外接電源穩壓充電機充電電路
系統整體充電機充電電路模塊
系統整體充電機充電電路如圖 所示。由輸入選擇充電機充電電路選擇外接電源的供電方式,電源輸入的電壓值為4.5~6 伏,有外接電源時,直接經3.3V 穩壓器穩壓后輸出,如果電池電量不足時,同時通過鋰電池充電機充電電路對鋰電池進行充電機充電;沒有外接電源時,由鋰電池供電,經3.3V低壓差線性穩壓器穩壓后輸出,供電選擇充電機充電電路根據是否有外接電源,選擇由外接電源供電或者鋰電池供電。
整體充電機充電電路
充電機系統介紹一種通用性較強、成本低廉的便攜式直流穩壓電源系統,討論分析電源充電機充電電路的結構、設計和具體實現,使用外部可編程充電機充電電路對所設計充電機充電電路進行控制,并利用軟件進行充電機充電電路設計和仿真驗證。采用外接電源供電,也可由內置鋰電池供。
- 上一篇:為什么充電機PCB線路板要把過孔堵上? 2017/7/31
- 下一篇:國標委將計劃制定5項推薦性充電機充電蓄電池標準 2017/7/30
